目次に戻る
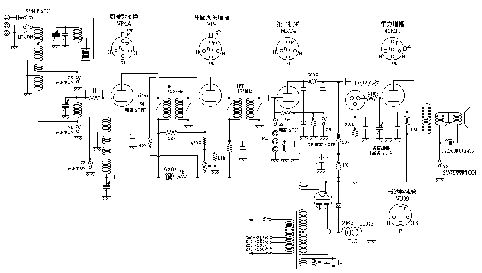
![]() バリコンは3連ですが、回路は高周波増幅なしの五球スーパーヘテロダインです。 5極管で周波数変換するためと選択度を上げるための工夫がなされています。 | ![]() |
|
周波数変換、第一検波は右の真空管”VP4A"です。 アメリカ系の受信管はトップにグリッドが出たのが多いのですが この球ではトップに陽極(プレート)が出ています。 ガラス球の外側全面はシールドの為の導電性塗料が塗布されています。 大きさを比較するために配置したのはテレビの中間周波増幅で有名な”6CB6"です。 ![]() | ![]() |
|
中間周波増幅は”VP4" 中間周波は実測で125kHzでした。 ![]() | ![]() |
|
第二検波、低周波増幅は”41MH"高増幅率3極管です。 ![]() | ![]() |
![]() |
* 一段と大きい 電力増幅4極管 MKT4 * 横のねじ端子は スクリーングリッド 引き出し口です。 * 特殊な形状の 足配置と言い 横から出た端子と言い アメリカ系の真空管 とは大きく形状が 違っています。 * |
| | | | | | | | | | | | | | | | | | | | | | | | | ![]() |
* 両波整流管 VU39 * 上向きの矢印は 取付け方向の 制限を示している のでしょうか? * |


![]() |
足の形状と配置
VP4A 周波数変換、第一検波 ヒーターの規格(実測値)
4 ボルト 1.1 アンペア VP4 中間周波増幅
ヒーターの規格(実測値) 4 ボルト 0.6 アンペア |
![]() |
|
![]() |
第2検波 低周波増幅 41MH ヒーターの規格(実測値) 4ボルト 1.05アンペア |
|
41MH ![]() |
|
![]() |
* MKT4 電力増幅管 * ヒーターの規格(実測値) 4ボルト 1.1アンペア * |
|
MKT4 ![]() |
|
![]() |
両波整流管 VU39 * ヒーターの規格(実測値) 4ボルト 2.4アンペア * |
![]() |

|
アンテナコイル ![]() |
周波数変換用発振コイル ![]() |
中間周波コイル ![]() |
|
* スピーカーはこの時期としては普通のフィールドコイル式ですが 見慣れないコイルが後ろの方に三箇所配置されているのが 写真で確認して頂けると思います。 * この時期、電源の平滑用コンデンサは容量の大きな物は図体も 大きくなりセットに装着するのが大変だったので このようなハム対策が必要でした。 * 回路図で”ハム対策用コイル”と表記したのがこの三つの巻線です。 * 電源のフィルター回路は整流回路のマイナス側に入っていますが 、この方式はフィールドコイルが断線しにくい優秀な回路方式です。 * |
| | | | | | | | | | | | | | | | | | | | | | | | | | | | | |
* 音質調整はこの時代 単純な高音域減衰の回路 でしたがこのセットでは 大容量の可変コンデンサ ”バリコン” が使われています。 * ![]() |
![]() |