Topへ戻る
目次に戻る
放送局型受信機 11号 3球交流式受信機

鉄や銅の資源が逼迫して、一号の資材節約型として11号が制定されました。
1939(昭和14)年2月19日
制定
  • 制    定
  • 昭和14年(1939)3月
  • 設計の要旨
第一号受信機同様の三球交流式であるが、鉄、及び銅資源の節約を図るため、以下の仕様変更を行った。
  • 電源変圧器の”B”巻き線を一次側巻き線と共用する”単巻き変圧器”とする。
  • 平滑回路の塞流線輪を廃止し、抵抗を使用する。
  • スピーカへの結合も同様目的で結合用塞流線輪を節約し、直接結合とする。
  • 感度低下を補うため検波は”再生式グリッド検波”とする。
前年度に制定された1号及び3号で追及した音質、妨害電波の放射縮小、耐久性能等々は資源節約のために変更を余儀なくされました。
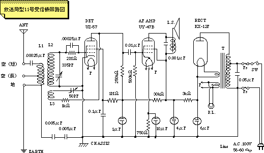
  • 使用真空管
  • 検波
UZ-57による再生式プレート検波、抵抗容量結合方式
  • 低周波増幅
UY-47Bによる低周波電力増幅
  • 電源
KX-12Fによる半波整流
  • 公定価格
30円70銭 (昭和17年版ラジオ年鑑による)


放送局型11号受信機

放送局型11号受信機回路

使用する真空管